Contact Us

Building a Resilient Cybersecurity Architecture
Share

Introduction

Modern cyber threats are increasingly sophisticated, leveraging technologies like generative AI to accelerate attacks. Traditional security methods often fall short against these evolving exploits. By adopting AI/ML-driven security capabilities on AWS, organizations can enhance defences with real-time learning and automated responses. This blog outlines a NIST CSF 2.0-aligned approach to cybersecurity, covering asset identification, threat protection, early detection, automated response, and rapid recovery. Integrating AWS native security services with AI/ML abilities like Amazon Bedrock and SageMaker enables scalable, adaptive security architectures that reduce costs, streamline compliance, and minimize downtime.

1. Identify: AI-Powered Asset Governance & Risk Intelligence

Cloud environments are dynamic, often accumulating hidden assets, misconfigurations, and vulnerabilities. Full visibility into infrastructure is essential for understanding risk exposure. The “Identify” phase focuses on continuously discovering resources, classifying them by criticality, and detecting security gaps in real time through continuous monitoring and intelligent classification.

Solution Overview

Integrating AI/ML with AWS Services enables continuous monitoring, classification, and prioritisation of resources, ensuring real-time visibility and risk intelligence.


Solution Architecture

__wf_reserved_inherit
Figure 1 – Asset Discovery and Risk Assessment

Workflow

AWS Config monitors resources for compliance, while SageMaker classifies assets by risk, flagging issues like exposed S3 buckets. Amazon Macie identifies sensitive data and Bedrock prioritises high-risk stores for immediate action, ensuring protection and compliance. AWS Inspector scans for vulnerabilities, with SageMaker assigning risk scores for targeted remediation. Amazon Kendra uncovers hidden risks in unstructured data using natural language understanding.

These AWS services seamlessly integrate to provide an AI-driven workflow for Asset Discovery and Risk Assessment. SageMaker consolidates insights from Config, Inspector, and Kendra into a dynamic risk dashboard, while Bedrock adds context and Control Tower enforces automatic remediation. This ensures proactive, automated risk mitigation for a secure and compliant cloud environment.

Impact

  • 68% drop-in misconfiguration rates (based on AWS case study).
  • Faster audits: Compliance prep reduced from weeks to days.

2. Protect: Adaptive, AI-Driven Defence Mechanisms

Modern cyber threats, such as zero-day exploits and AI-generated attacks, require adaptive defences that evolve in real time. The “Protect” phase focuses on deploying AI-driven mechanisms to dynamically analyse traffic, detect anomalies, and enforce security policies.

Solution Overview

By leveraging AWS services like Guard Duty, WAF, and Shield Advanced, combined with AI/ML capabilities, organizations can create adaptive defence systems that mitigate risks before they escalate.

Solution Architecture

__wf_reserved_inherit
Figure 2 – Continuous Threat Monitoring

Workflow:
Guard Duty monitors logs to detect suspicious activities, with SageMaker analysing anomalies like traffic spikes or unauthorised access for proactive threat detection. AWS WAF filters malicious traffic, while Bedrock updates Firewall rules in real time to block evolving threats. Secrets Manager automates credential management, detecting anomalies and optimising rotation schedules to prevent compromise. Amazon Cognito, integrated with Fraud Detector, analyses user behaviour to secure authentication and block suspicious logins. AWS Shield Advanced protects against DDoS attacks by identifying anomalies and adjusting mitigation strategies in real time.

Together, these services form an adaptive security system. Bedrock updates defences using threat intelligence, Guard Duty and SageMaker detect evolving threats, and Cognito secures access. This integration ensures real-time detection, analysis, and mitigation of sophisticated attacks.

Impact

  • 14.2M credential attacks blocked per month (global banking case).
  • 99.97% uptime maintained during DDoS attacks.

3. Detect: Precision Threat Hunting & Correlation

Security teams face thousands of daily notifications, many of which are false positives. The “Detect” phase leverages AWS services to aggregate logs and apply machine learning to accurately identify malicious anomalies and correlate diverse threat signals.

Solution Overview

By using AWS services like Security Lake, Network Firewall, Lookout for Metrics, Fraud Detector, and Amazon Detective, combined with AI/ML capabilities, organizations can create adaptive systems to detect and mitigate risks in real time.

Solution Architecture:

__wf_reserved_inherit
Figure 3 – Proactive Defence Mechanisms

Workflow:
AWS Security Lake aggregates logs for seamless analysis, while SageMaker detects anomalies like unusual API activity, enabling proactive threat identification. AWS Network Firewall inspects VPC traffic for lateral movement, and Lookout for Metrics flags operational anomalies, such as spikes in S3 deletions, ensuring early threat response.

Amazon Fraud Detector identifies financial anomalies, and Amazon Detective correlates them with user behaviour to uncover insider threats. Bedrock enriches alerts with MITRE ATT&CK mapping, while Security Hub aggregates findings, assigns severity scores, and triggers automated responses via Event Bridge, such as isolating compromised resources.

Together, these services detect, correlate, and respond to threats. For example, Lookout for Metrics flags anomalies, Security Hub aggregates findings, Detective identifies insider threats, and automated workflows ensure rapid containment and mitigation.

Impact

  • Detection of advanced persistent threats reduced from hours or days to minutes.
  • 91% fewer false positives by integrating ML-based baselining.
  • 65% faster incident triage, from AI-driven context.

4. Respond: Automatic Remediation

Delays in containing security incidents give attackers time to expand their foothold. The “Respond” phase focuses on automated playbooks that isolate suspicious resources and rotate compromised credentials to ensure rapid containment.

Solution Overview

AWS services automate remediation workflows to minimise the compromise window and reduces manual effort. By integrating abilities like Security Hub, Event Bridge, and Lambda with AI-driven playbooks from Bedrock, organizations can quickly isolate resources, rotate credentials, and block malicious traffic, enabling faster containment and reducing SOC team workload.

Solution Architecture

__wf_reserved_inherit
Figure 4 – Automatic Remediation

Workflow

GuardDuty detects threats and sends findings to Security Hub, which aggregates alerts from sources like Macie. EventBridge routes critical alerts to Bedrock, which generates AI-driven playbooks recommending actions like isolating EC2 instances or rotating IAM keys. Lambda automates these actions, while Amazon Lex enables SOC teams to issue commands, and Incident Manager tracks and logs the process. Layered network isolation, including updates to Security Groups, NACLs, and VPC Endpoint Policies, prevents lateral movement and unauthorized data access. This integration ensures rapid threat containment, reducing compromise window and minimising disruption.

Impact

  • 6-minute containment of ransomware (per AWS Well-Architected Review).
  • 92% of L1 incidents handled automatically by the system.

5. Recover: Predictive, Self-Healing Operations

Even the most robust defences can’t guarantee zero impact, hence a swift, reliable recovery is essential. The “Recover” phase ensures that operations are restored quickly, often before users notice. Intelligent forecasting and automated orchestration help maintain business continuity.

Solution Overview

Recovery from a security incident is critical to restoring operations quickly while minimizing downtime and ensuring data integrity. AWS services, combined with AI/ML capabilities, enable organizations to implement predictive, automated recovery processes that meet stringent SLAs and build resilience against future incidents.

Solution Architecture

__wf_reserved_inherit
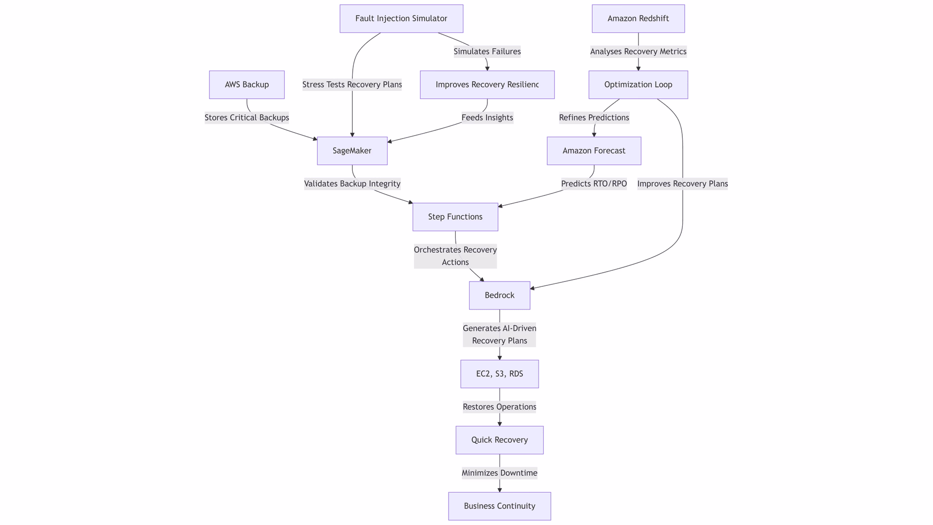
Figure 5 – Predictive, Self-Healing Recovery

Workflow

AWS Backup securely stores critical resource backups, while SageMaker validates their integrity using machine learning to detect anomalies, ensuring reliable recovery. Amazon Forecast predicts recovery time (RTO) and data loss (RPO) based on historical data, enabling effective planning and prioritisation of critical systems.

AWS Step Functions orchestrates recovery workflows across services like EC2 and S3, with Bedrock generating AI-driven recovery plans tailored to incidents, such as ransomware attacks. Fault Injection Simulator stress-tests recovery processes, feeding insights into SageMaker to refine workflows and strengthen resilience.

Post-recovery, Amazon Redshift analyses metrics like restore time and data loss to optimise future recovery playbooks and improve RTO/RPO predictions. Together, these services enable predictive, self-healing operations, minimising downtime and building resilience against future incidents.

Impact

  • 99.999% recovery success rate (example from a NASDAQ-listed tech firm).
  • $450k/year savings in DR testing costs (Forrester TEI survey).

Conclusion

By unifying AWS security services with AI/ML capabilities, organizations can enhance detection capabilities, accelerate response actions and ensure effective recovery. Cybersecurity can now be proactive, reducing the need for manual effort and reactive measures. Automated AI workflows and orchestration abilities work seamlessly to mitigate threats and lower operational overhead. As the threat landscape continues to evolve, this scalable approach ensures your defences anticipate future challenges.

References

  1. NIST Cybersecurity Framework 2.0 (2024)
  2. AWS Security Best Practices (Whitepaper, 2024)
  3. MITRE ATT&CK® Evaluations: Cloud Platforms (2024)
  4. AWS re:Invent 2023 Sessions (SEC301, AIM401)
  5. Gartner® Market Guide for AI in Cybersecurity (2024)

How Altimetrik Can Help

Altimetrik AI/LLM Red Teaming Service

At Altimetrik, we understand the critical importance of securing your AI systems within AWS environments. That’s why we’re offering our comprehensive AI/LLM Red Teaming Service designed to strengthen your AI defences against real-world threats.

Here’s how we can help:

Adversarial Testing: Let us conduct thorough testing by simulating adversarial attacks to uncover vulnerabilities in your AI models deployed on AWS.

Model Evaluation: We’ll assess the robustness of your AI models, providing tailored recommendations to enhance security and performance in AWS.

Threat Landscape Analysis: Gain insights into the current threat landscape, understanding the potential risks and adversaries targeting your AWS-based AI systems.

Risk Assessment: We identify and assess risks specific to your AWS-based AI/LLM implementations, helping you minimize potential impacts.

Compliance Review: Ensure your AI systems are not only secure but also compliant with AWS-specific regulations and industry standards.

Incident Response Planning: Be prepared with our help in developing and implementing effective incident response plans for any security breaches involving AWS-based AI systems.

Security Program Development: We design and implement security programs that are customized for AI/LLM deployments within AWS.

Policy and Procedure Development: Let us create and maintain security policies and procedures that align with AWS best practices for AI systems.

Training and Awareness: Enhance your team’s knowledge with our specialized training programs focused on AI security within AWS environments.

Custom Engagements: Our services can be tailored to meet the unique AWS requirements and security needs of your organization

Detailed Reporting: Receive comprehensive reports detailing the security posture of your AWS-based AI systems, complete with risk assessments and strategic recommendations.

Vision to Value-

let's make it happen!

Contact Us
Our expertise
Before we proceed..

Altimetrik is committed to protecting your personal information. To apply for a position, you will need to provide your email address and create a login. Your information will be used in accordance with applicable data privacy laws, our Privacy Policy, and our Privacy Notice.

Explore More